[安徽建工建工水利]安徽水利三分公司淮上区新材料产业园EPC项目金刚砂地坪工程标段2招标公告[答疑澄清公告]

  • 【信息时间: 2026-04-07 15:14:03】
  • 【发布单位: 安徽建工建工水利】
  • 阅读次数:
  • 【字号 :
  • 我要打印

澄清答疑

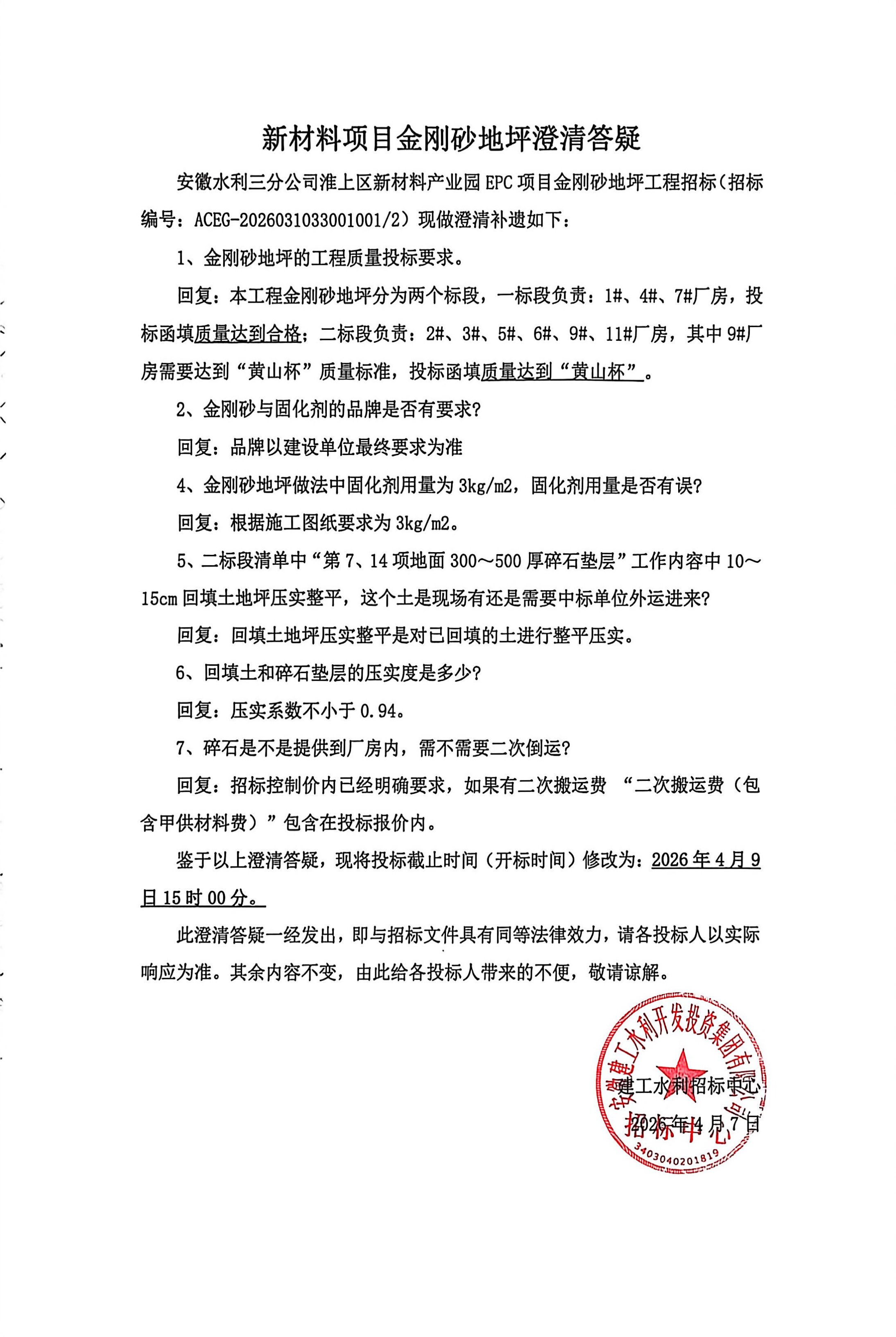
安徽水利三分公司淮上区新材料产业园EPC项目金刚砂地坪工程招标(招标编号:ACEG-2026031033001001/2)现做澄清补遗如下:

1金刚砂地坪的工程质量投标要求。

回复:本工程金刚砂地坪分为两个标段,一标段负责:1#、4#、7#厂房,投标函填质量达到合格;二标段负责:2#、3#、5#、6#、9#、11#厂房,其中9#厂房需要达到“黄山杯”质量标准,投标函填质量达到“黄山杯”

2金刚砂与固化剂的品牌是否有要求?

回复:品牌建设单位最终要求为准

4金刚砂地坪做法中固化剂用量为3kg/m2,固化剂用量是否有误?

回复:根据施工图纸要求为3kg/m2

5二标段清单中“第7、14项地面300~500厚碎石垫层”工作内容中10~15cm回填土地坪压实整平,这个土是现场有还是需要中标单位外运进来?

回复:回填土地坪压实整平对已回填土进行整平压实

6、回填土和碎石垫层的压实度是多少?

回复:压实系数不小于0.94

7碎石是不是提供到厂房内,需不需要二次倒运?

回复:招标控制价内已经明确要求,如果有二次搬运费 “二次搬运费(包含甲供材料费)”包含在投标报价内。

鉴于以上澄清答疑,现将投标截止时间(开标时间)修改为:2026年4月9日15时00分。

此澄清答疑一经发出,即与招标文件具有同等法律效力,请各投标人以实际响应为准。其余内容不变,由此给各投标人带来的不便,敬请谅解。

 

 

建工水利招标中心

2026年4月7日

 

 

澄清答疑挂网.jpg